What is Report + Support?

Report + Support is an online platform where you can share concerns related to discrimination, bullying, harassment, or any form of disrespectful or inappropriate behaviour that you have experienced or witnessed in connection with IDS. This is by completing and submitting a form within the system (known for the purposes of the platform as a "Report").

There are two options - sharing your concerns with your contact details for a follow up response and tailored support, or sharing anonymously.

The platform also is a hub of support, advice and information.

"Reports" within the system are not formal complaints to HR and will not automatically trigger a formal investigation.

Report + Support is not intended for emergencies.  If you require urgent help, please call 999. If you are working internationally, many countries use the global emergency number 112.

Who can make a report?

Staff, colleagues from partner organisations who work with IDS, and third party contractors can share concerns related to discrimination, bullying and harassment in connection to working or engaging with IDS.

IDS students can also access the platform and the support articles, but will be directed to the University of Sussex's Report + Support if they want to share any concerns.

What happens if I share my concerns with my contact details (non-anonymously)? 

If you choose this route, you will be asked a series of questions about your concern. This includes what happened and some useful questions to help us understand more about the nature of your concern. There are also some optional diversity questions for monitoring purposes to help us understand any trends and help us build a picture of who is being most impacted at IDS over time. At the end of the form you will be asked to provide your contact details for a response.

If you are a staff member at IDS, within the questions, you will be asked who you would like to follow up with you, with the options being - an HR Advisor or a Respect Responder. Depending on which group you choose, one member of that group will reach out to you. They aim to do this within 7 working days (except for key periods such as IDS closure periods).

Please note - a link to the list of the colleagues in each group and an overview of what they can offer is provided below. We have also included a question that asks you if is there anyone you would prefer not to speak to due to a conflict of interest.

Sharing your concerns via Report + Support (and having a follow up conversation with our HR Advisors or Respect Responder) does not automatically trigger a formal complaint to the HR Team, grievance or investigation.

The system is focused on supporting you. It is trauma-informed, centred on empowering you to make the decision about whether you want to take steps to address the issue (and when this happens).

What happens if I share my concerns anonymously?

If you choose this route, (as with the above route where you share your concerns with your contact details) you will be asked a series of relevant questions. You will also be asked about your reasons for anonymity. If you are a staff member, there are also some optional questions about where in the Institute you are from. There are also some optional diversity questions for monitoring purposes to help us understand any trends and help us build a picture at IDS.

Your report, once submitted, will be viewed by the Report + Support administrators. The administrators will first review the report to identify any significant risks that relate to duty of care or safeguarding. If no immediate significant risks are identified, no direct action will be taken with an individual. However, the information shared will be used to identify any patterns or trends in behaviour and will inform strategic decisions and any preventative measures at organisational level. For example, it might help identify where resources should be focused, learning and development needs, or pockets where issues might be happening where specific interventions to support prevention might be beneficial.

Numbers and any trends (subject to confidentiality) will be reported to IDS's Strategic Leadership Group and Board.

If you are a staff member and choose to share your concerns anonymously, there is the option of utilising a feature called 'two-way messaging' where you can opt-in to message with a responder anonymously. Further information about two way messaging is below.

We encourage you to submit a report with your contact details so we can work with you and take steps to resolve the issue. However, if you aren't yet ready, we respect your choice, and we can support you when you are ready.

Why can’t IDS always take direct action against someone based solely on an anonymous report?

We take all reports seriously, including those made anonymously. Anonymous reporting is an important way for people to speak up safely, and it helps us identify issues that may otherwise go unaddressed. However, there are important legal and ethical reasons why we can’t always take direct disciplinary action based solely on anonymous information.

In the UK, anyone accused of misconduct has the right to know the allegations against them and to respond - this is a fundamental part of a fair and lawful process. Anonymous reports, while valuable, often lack the detail needed to investigate fully or take formal action. In a small organisation like IDS, there is also a significant risk that taking visible or targeted action could inadvertently reveal - or be perceived to reveal - the identity of the person who made the report (potentially causing them more harm).

That said, we do log every report, monitor for patterns or repeated concerns, and may take informal or proactive steps (like offering additional support or training) where appropriate. Where possible, we encourage those making reports to include as much detail as they feel safe sharing, as this helps us take stronger and more targeted action while protecting everyone involved.

What is two-way messaging for anonymous reporters?

Two-way messaging is an opt-in feature that allows staff (anonymous reporters) to continue to discuss (online within the platform) what you have shared with a responder after you’ve submitted a report. During the process of filling in the reporting questions, you’ll be given the option to opt in. This will generate a 16-character code which you must keep a record of to access the report and messaging service in the future. There is no way to recover this code, if you do not save you will not be able to use this feature.

Two-way messaging is not an instant messaging service - but a responder will aim to get back to you within 3 working days. Through this method, they can signpost you to further support and guidance. Both you and the responder will remain anonymous.

We won’t collect any information that may identify you, it’s completely anonymous and entirely up to you if you wish to provide any information that would identify you. Remember that the details of an incident that you share may also identify you as well as any obvious personal information you share such as your name or email address.

Can I share concerns on behalf of someone else?

Yes, if you have witnessed an incident or are worried about someone else, you can make a report or share the concerns on their behalf.  If you are a staff member, an HR Advisor can give you advice about what approach you might take. If you're unsure whether to report something yourself, an HR Advisor can help you consider the options and how to proceed in a way that aligns with the other person’s wishes.

If you find that witnessing or being involved in a situation has caused you distress, you can also raise concerns of harassment on behalf of yourself if you have been personally affected.

Please note that if you report on behalf of someone else, and the matter moves into IDS's resolution processes, we will not be able to discuss any personal details or steps taken in the resolution process with you.

How does the Report + Support process work 'behind the scenes'?

Only the Report + Support administrators can see all the reports made through the system (this applies to reports made by any of the user groups who can use Report + Support - staff, partners or third party contractors).

For reports made by staff, the administrators will assign the report to one HR Advisor or one Respect Responder (based on the choice you make within the platform). Every HR Advisor and Respect Responder has a login and can only see and access the report within the system that has been assigned to them. The assigned HR Advisor / Respect Responder will receive an email notification that a report has been assigned to them – no identifiable information is provided within this email alert. They will then log into Report + Support to access the report. They will make contact with the person reporting to discuss the concerns further and offer support.

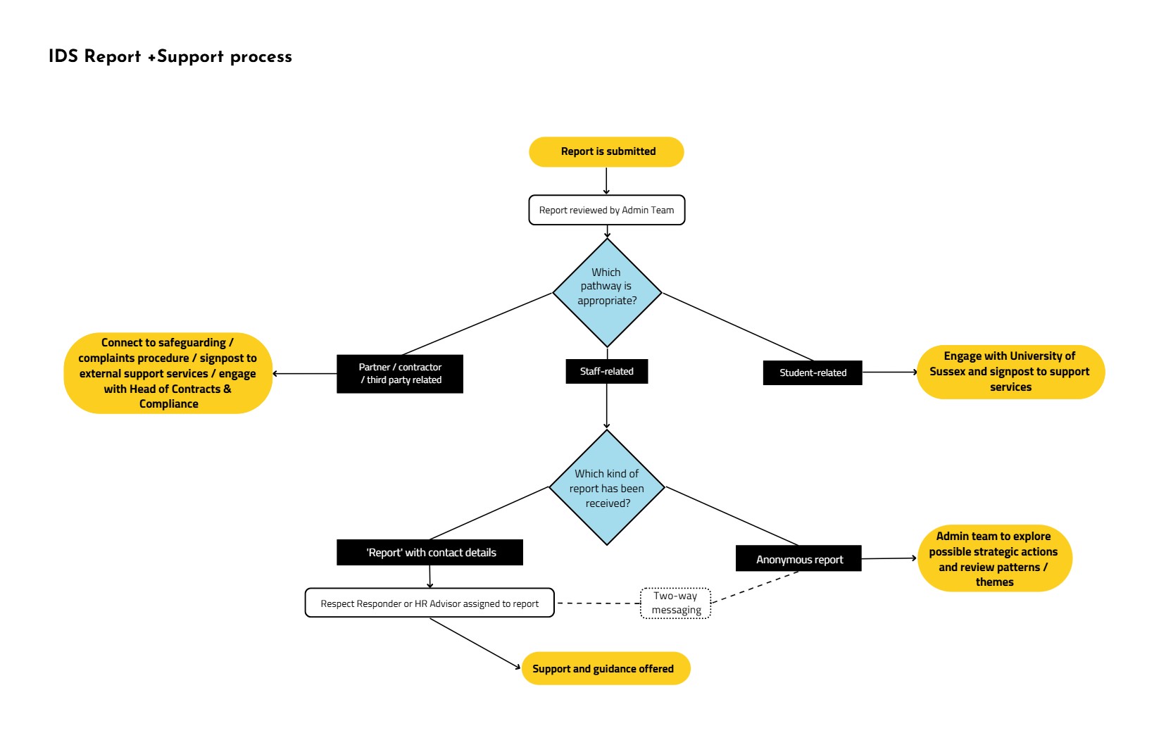
A process map for Report + Support at IDS is below:

 Image displays a process map of Report + Support at IDS. At the top, reports are received by an Admin Team who identify which route is appropriate depending on whether the report is related to a) an IDS partner, contractor, or third party, b) staff-related, or c) student-related. For the first group, they would link this report into the safeguarding or complaints procedure or engage with the Head of Contracts and Compliance. For student-related complaints IDS would engage with the University of Sussex. For staff-related reports there are two routes, anonymous and "reports" with contact details. For anonymous reports the Admin Team will explore possible strategic actions and review for pattens/trends over time. There is also the option of utilising a two-way messaging feature with a responder via the anonymous route. For the "report with contact details" route, a Respect Responder or an HR Advisor is assigned to the report to offer support and guidance.

Who are the Report + Support administrators, Respect Responders, and HR Advisors on manage the platform or provide support?

Staff can access a list of colleagues in each of these roles on the Respect Intranet page.

What is the role of a Report + Support administrator?

The Report + Support administrators can see all the reports submitted through the platform (staff-related, student-related, partner or third party contractor related). Their role is to link each report to the appropriate pathway or procedure depending on the nature of concern and the user of the platform. For staff reports, their role is to assign a report to an HR Advisor or a Respect Responder.

For anonymous reports their role is to monitor for patterns and trends in data, consider any strategic actions that can be taken, and report data back to IDS's Board.

What is the role of an HR Advisor in relation to Report + Support?

HR Advisors can offer staff a confidential supportive conversation in relation to the concerns shared. Their role here is to offer support and explain the steps you can take if you wish to address the concerns and take further action / resolve matters.

They can also support you in the next stages around resolution if you wish. However, by speaking to an HR Advisor, it will not automatically trigger a formal investigation. Their role at this stage is to simply explain your options and what the process looks like if you choose to address the concern.

Please note, an assessment of risk will be undertaken by both Respect Responders and HR Advisors - if they feel the issue you raised poses a serious safeguarding risk, they will make it clear to you that they cannot maintain confidentiality as they will need to flag this with IDS's Safeguarding Lead. Further direct action may need to be taken regardless of your wish to not resolve the matter. However, this will be clearly communicated with you and you will be supported throughout.

Please note - all our HR Advisors and Respect Responders have been trained in trauma-informed and anti-oppressive practice and responding to reports of Gender-Based Violence.

What is the role of a Respect Responder?

Respect Responders can offer staff a confidential supportive conversation in relation to the concerns shared. Their role here is to offer support and explain the steps you can take if you wish to address the concerns and take further action / resolve matters.

Respect Responders are from a variety of roles across IDS.

If you speak to a Respect Responder following reporting in Report + Support, they will not get involved in any next steps around addressing your concerns or helping you find a resolution, but they can offer a listening ear and signpost you to the support and processes available.

Please note, all HR Advisors and Respect Responders have been trained in trauma-informed and anti-oppressive practice and responding to reports of Gender-Based Violence.

What does IDS's resolution process for staff look like?

IDS advocates for a person-centred approach to resolution. This means taking what you share seriously and working with you to ensure issues are addressed and resolved in a way that is fair, proportionate, and appropriate to the circumstances.

Staff who are ready to address and resolve an issue or conflict involving a colleague, are asked to complete a Request for Resolution form which can be found on our Respect Intranet page.

One of a range of resolution pathways might be appropriate depending on the nature of the concern. These may include facilitated restorative conversations (supported by a colleague at IDS), mediation with an external mediator, conflict coaching, mentoring, team facilitation or team-building sessions, or more formal methods such as investigation.

To help determine the most appropriate route, IDS uses a structured triage tool, the IDS Resolution Index. This considers factors such as duration and/or frequency of the concern, severity of the issue, previous attempts to resolve the concern, the impact on individuals and organisation, the needs of all parties involved, and the level of risk to IDS or its people. This process allows for the best starting point for resolution to be identified.

Further information (including a guidance document with a process map) can be found in our Respect Intranet page.

How will IDS manage malicious or vexatious complaints?

IDS takes the issue of discrimination, bullying and harassment (including sexual harassment) seriously, and we encourage you to raise concerns without fear of recrimination or reprisal.

If a staff member believes that someone has deliberately raised a false concern against them, they may raise it as a concern under IDS’s Grievance procedure. Situations will be handled with care and fairness, and IDS will seek to understand all perspectives before drawing any conclusions.

If a complaint is not upheld following investigation, this will not in itself result in disciplinary action against you. However, if following careful review, a complaint is found to have been made dishonestly, maliciously, or with the intent to mislead, this will be treated as a serious matter. Making false accusations undermines trust in our systems and may lead to disciplinary action.

What do you do with the data gathered from reports?

The data collected from Report + Support will be used to produce anonymised reports. These reports would include the number of cases and most reported issues. These reports will be shared with the Board and published within the Report + Support, support articles.

How secure is the data sent through the system?

Data held on Report + Support is GDPR compliant and further information about how data is collected and stored is outlined in the Privacy Notice. The system has been security tested by both the developer, Culture Shift, and by IDS.  

How long is data sorted on the system?

We will only retain personal data for as long as necessary to fulfil purposes we collected it for. We will keep records of reports one year from case closure on the Report + Support system as outlined in IDS's Privacy Notice.

Please get in touch with the HR Team if you have any further questions or feedback (or if there are any broken links within our Report+Support pages). Thank you!

There are two ways you can tell us what happened